ÄϹ¬ÓéÀÖ

³ÏЊ׿Խ
Á¢Òì ÇóÕæ
ÎÒÃǽ«½ß³ÏΪÄúЧÀÍ
029-88350041
ÐÂÎÅÖÐÐÄ News Center
ÄúÏÖÔÚµÄλÖãºÊ×Ò³ > ÐÂÎÅÖÐÐÄ > ÆóÒµÐÂÎÅ

Ê׸öÁìÍÁ¿Õ¼äÉú̬±£»£»£»£»£»£»¤ÐÞ¸´ÐÐÒµ±ê×¼|¡¶ÁìÍÁ¿Õ¼äÉú̬±£»£»£»£»£»£»¤ÐÞ¸´¹¤³ÌʵÑ鼯»®ÌåÀý¹æ³Ì¡·

ä¯ÀÀ´ÎÊý£º Ðû²¼ÈÕÆÚ£º2024Äê04ÔÂ30ÈÕ
·ÖÏí£º

Ä¿½ñÖÖÖÖÁìÍÁ¿Õ¼äÉú̬±£»£»£»£»£»£»¤ÐÞ¸´ÊÂÇéÕýÔÚÓÐÐò¿ªÕ¹£¬£¬£¬Îª¹æ·¶ÓйØÓªÒµÊµÑ飬£¬£¬×ÔÈ»×ÊÔ´²¿ÕýʽÐû²¼ÁË¡¶ÁìÍÁ¿Õ¼äÉú̬±£»£»£»£»£»£»¤ÐÞ¸´¹¤³ÌʵÑ鼯»®ÌåÀý¹æ³Ì¡·£¨TD/T1068-2022£©(ÒÔϼò³Æ¡¶¹æ³Ì¡·)¡£¡£¡£¡£¡£

Ò»¡¢×ÜÌåÒªÇó

Ò»Ñùƽ³£»®¶¨£º

¡ñ¿ªÕ¹Éú̬±£»£»£»£»£»£»¤ÐÞ¸´¹¤³ÌÍýÏëÉè¼Æ¡¢×ʽðÖÎÀí¡¢¹¤³ÌʵÑé¡¢¼à²âî¿Ïµ¡¢Í깤ÑéÊÕ¡¢¼¨Ð§ÆÀ¼ÛºÍ×ÛºÏЧ¹ûÆÀ¹ÀµÈµÄ»ù±¾ÒÀ¾Ý£»£»£»£»£»£»

¡ñ×ñÕÕ¡°ÈýÏß¡±¹Ü¿ØÒªÇ󣬣¬£¬Óë¸÷¼¶Ïà¹Ø×¨ÏîÍýÏë³ä·ÖÏνÓ£»£»£»£»£»£»Ïà¹ØÍ¼¼þÇкÏ×ÔÈ»×ÊÔ´¡°Ò»ÕÅͼ¡±¡¢ÁìÍÁ¿Õ¼ä»ù´¡ÐÅϢƽ̨ºÍÁìÍÁ¿Õ¼äÍýÏë¡°Ò»ÕÅͼ¡±ºÍ½¨ÉèµÄÖÎÀíºÍÓ¦ÓÃÒªÇó

¡ñµÖ´ï¿ÉÐÐÐÔÑо¿ÓйØÊÖÒÕÒªÇ󣻣»£»£»£»£»

¡ñÒ»Ñùƽ³£ÓÉÊм¶»òÏØ¼¶Õþ¸®»òÖ÷¹Ü²¿·Ö×éÖ¯ÌåÀý£¬£¬£¬¹¤³Ì¹æÄ£¿çÐÐÕþÇøÓòµÄÓÉÉÏÒ»¼¶Õþ¸®»òÖ÷¹Ü²¿·Ö×éÖ¯ÌåÀý£»£»£»£»£»£»

¡ñÒò¹ú¼ÒÕþ²ßºÍÏà¹ØÍýÏëµÄµ÷½â£¬£¬£¬ÒÔ¼°Ë³Ó¦ÐÔÖÎÀíµÄÐèÒª£¬£¬£¬¿É°´»®¶¨³ÌÐòºÍÒªÇó¾ÙÐÐÏìÓ¦µ÷½â»òÖØÐÂÌåÀý¡£¡£¡£¡£¡£

ÌåÀýÔ­Ôò

¡ñϵͳÐÔ¡£¡£¡£¡£¡£¼á³Öϵͳ¿´·¨£¬£¬£¬ÇкÏɽˮÁÖÌïºþ²ÝɳÕûÌå±£»£»£»£»£»£»¤¡¢ÏµÍ³ÐÞ¸´¡¢×ÛºÏÖÎÀíµÄÒªÇ󣻣»£»£»£»£»

¡ñÕë¶ÔÐÔ¡£¡£¡£¡£¡£¼á³ÖÎÊÌâµ¼Ïò£¬£¬£¬ÒÔ½â¾ö¹¤³Ì¹æÄ£Éú̬ÎÊÌâΪ½¹µã£»£»£»£»£»£»

¡ñ¿ÆÑ§ÐÔ¡£¡£¡£¡£¡£Æ¾Ö¤½ÚÔ¼ÓÅÏÈ¡¢±£»£»£»£»£»£»¤ÓÅÏÈ¡¢×ÔÈ»»Ö¸´ÎªÖ÷µÄÄ¿µÄ£¬£¬£¬ÒÔË®×ÊԴΪ¸ÕÐÔÔ¼Êø£¬£¬£¬¼á³ÖÒËÇÇÔòÇÇ¡¢Ò˹àÔò¹à¡¢Ò˲ÝÔò²Ý¡¢ÒËʪÔòʪ¡¢Ò˸ûÔò¸û¡¢ÒË»ÄÔò»Ä£¬£¬£¬ÒÔÉúÎï¶àÑùÐÔ±£»£»£»£»£»£»¤ÎªÖ÷ҪĿµÄ¡£¡£¡£¡£¡£

¡ñ¿ÉÐÐÐÔ¡£¡£¡£¡£¡£¹¤³Ì¹æÄ£ºÍʵÑéÇøÓòÃ÷È·£»£»£»£»£»£»Ä¿µÄʹÃü¿ÉÁ¿»¯¡¢¿ÉÉóºË£»£»£»£»£»£»ÊµÑé²½·¥¿ÆÑ§ºÏÀí¾­¼Ã£»£»£»£»£»£»ÉúÌ¬Ð§ÒæÏÔ×Å¡£¡£¡£¡£¡£½¨ÉèÄÚÈÝÇкÏ×ÔÈ»×ÊÔ´ÁìÓò×ʽðÖ§³öÆ«Ïò¡£¡£¡£¡£¡£¹¤³ÌͶ×ʲâËã¿ÆÑ§¡¢ºÏÀí£¬£¬£¬×ʽð³ï´ëȪԴÃ÷È·¡¢Óаü¹Ü¡¢¿Éƽºâ£¬£¬£¬ÇкÏÖÐÑëºÍµØ·½µÄÊÂȨ²ÆÈ¨ÔðÈλ®·Ö¡£¡£¡£¡£¡£ 

¶þ¡¢ÌåÀýÁ÷³Ì

 

Èý¡¢ÌåÀý½¹µãÒªµã

£¨Ò»£©¶àÒªÁìÈ·¶¨²ÎÕÕÉú̬ϵͳ

×ۺϹ¤³Ì½¨Éè¹æÄ£¡¢×ÔÈ»µØÀíÌõ¼þ¡¢Éú̬ϵͳ×ÔÈ»ÑÝÌæ¼ÍÂɵÈ£¬£¬£¬½ÓÄÉÀà±È¡¢ÍÆÑݵÈÒªÁìΪ¸÷¸öÊÜËðÉú̬ϵͳȷ¶¨²ÎÕÕÉú̬ϵͳ¡£¡£¡£¡£¡£´Ó×ÔÈ»µØÀíÌõ¼þ¡¢ÎïÖÖ×é³É¡¢Éú̬ϵͳ½á¹¹¡¢Éú̬ϵͳ¹¦Ð§¡¢Éú̬вÆÈ¡¢ÎïÖÊÄÜÁ¿Íⲿ½»Á÷µÈ·½ÃæÉ趨²ÎÕÕÉú̬ϵͳҪº¦ÊôÐÔÖ¸±ê£¬£¬£¬²¢ÆÊÎö²ÎÕÕÉú̬ϵͳҪº¦ÊôÐÔÖ¸±êµÄ״̬¡£¡£¡£¡£¡£

 

Éú̬ϵͳҪº¦ÊôÐÔ±í

 

 

£¨¶þ£©·Ö±ê×¼Éú̬ÎÊÌâʶ±ðÓëÕï¶Ï

´Ó´ó±ê×¼ÏòС±ê×¼»ò´ÓС±ê×¼Ïò´ó±ê×¼¾ÙÐÐÌÝ¶ÈÆÊÎö¡¢Àà±ÈÆÊÎö¡¢×ÛºÏÆÀÅУ¬£¬£¬ÆÊÎöÆÀ¼ÛÇøÓòÉú̬¿Õ¼äÃûÌ㬣¬£¬Éú̬ϵͳÖÊÁ¿¼°Ð§À͹¦Ð§£¬£¬£¬ÌØÊâÊÇÕäÏ¡±ôΣÎïÖÖ¼°ÆÜÏ¢µØ×´Ì¬£¬£¬£¬¿ÆÑ§Õï¶ÏÉú̬ϵͳµÄųÈõÐÔ¡¢Ãô¸ÐÐÔ£¬£¬£¬ÒÔ¼°ÊÜËðµÄÃæ»ý¡¢ÂþÑÜ¡¢Ë®Æ½¡£¡£¡£¡£¡£²¢Õë¶Ô²î±ðÌõÃ÷È·¾öµÄÎÊÌâ¼°±£»£»£»£»£»£»¤ÐÞ¸´Ä¿µÄ£¬£¬£¬È·¶¨¸÷±ê×¼ÉÏ¿ªÕ¹µÄÊÂÇé¡£¡£¡£¡£¡£

 

 

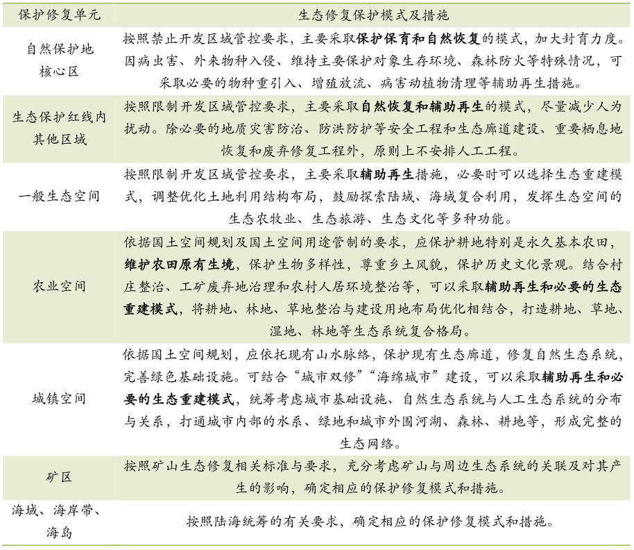
£¨Èý£©Éú̬±£»£»£»£»£»£»¤ÐÞ¸´Ä£Ê½µÄÑ¡Ôñ

ÔÚ±£»£»£»£»£»£»¤ÐÞ¸´µ¥Î»ÄÚ£¬£¬£¬Æ¾Ö¤ÏÖ×´ÊӲ졢Éú̬ÎÊÌâʶ±ðÓëÕï¶ÏЧ¹û¡¢Éú̬±£»£»£»£»£»£»¤ÐÞ¸´Ä¿µÄ¼°±ê×¼µÈ£¬£¬£¬×ñÕÕ¡°×ÔÈ»ÐÞ¸´ÎªÖ÷¡¢È˹¤ÐÞ¸´Îª¸¨¡±µÄÔ­Ôò£¬£¬£¬È·¶¨ÖÖÖÖÐÍÉú̬±£»£»£»£»£»£»¤ÐÞ¸´µ¥Î»µÄ±£»£»£»£»£»£»¤ÐÞ¸´ÊÖÒÕģʽ¡£¡£¡£¡£¡£ÊÖÒÕģʽһÑùƽ³£°üÀ¨±£»£»£»£»£»£»¤±£Óý¡¢×ÔÈ»»Ö¸´¡¢¸¨ÖúÔÙÉú¡¢ÉúÌ¬ÖØÐ޵ȡ£¡£¡£¡£¡£Ò»¸öÉú̬±£»£»£»£»£»£»¤ÐÞ¸´µ¥Î»ÄÚ¿ÉÑ¡ÔñÒ»ÖÖ»ò¶àÖÖģʽ¡£¡£¡£¡£¡£

 

¸÷µ¥Î»±£»£»£»£»£»£»¤ÐÞ¸´Ä£Ê½¼°²½·¥Ñ¡ÕªÒªÁì¼°ÒªÇó

 

ËÄ¡¢ÁìÍÁ¿Õ¼äÉú̬±£»£»£»£»£»£»¤ÐÞ¸´¹¤³ÌÃüÃû¹æÔò

¡ñ¹¤³ÌÃüÃû

ÐÐÕþÇøÓòÃû³Æ£¨È磬£¬£¬XXÊ¡XXÊÐXXÏØ£©+¹ú¼ÒÖØµãÉúÌ¬ÇøÃû³Æ+µØÀíµ¥Î»Ãû³Æ+¹¤³ÌÀàÐÍ¡£¡£¡£¡£¡£ÀýÈ磺¡°É½Î÷+»ÆºÓÖØµãÉúÌ¬Çø+·ÚºÓÖÐÉÏÓΣ¨ÐÃÖÝ-̫ԭ¶Î£©+ɽˮÁÖÌïºþ²ÝɳһÌ廯±£»£»£»£»£»£»¤ºÍÐÞ¸´¹¤³Ì¡±¡£¡£¡£¡£¡£

¡ñÉú̬±£»£»£»£»£»£»¤ÐÞ¸´µ¥Î»ÃüÃû

´Î¼¶×ÔÈ»µØÀíµ¥Î»+Ö÷ÒªÉú̬ÎÊÌâ»òÖÎÀíÖØµã+±£»£»£»£»£»£»¤ÐÞ¸´µ¥Î»¡£¡£¡£¡£¡£ÀýÈ磺¡°·ÚºÓÉÏÓÎÍò»Ô¹µ+Ë®ÍÁÁ÷ʧ£¨»òˮԴÐÞÑø£©+±£»£»£»£»£»£»¤ÐÞ¸´µ¥Î»¡±¡£¡£¡£¡£¡£

¡ñ×ÓÏîÄ¿ÃüÃû

Éú̬±£»£»£»£»£»£»¤ÐÞ¸´µ¥Î»+ÐÐÕþÇøÃû³Æ+Éú̬ÐÞ¸´ÏîÄ¿ÀàÐÍ£¨»òÕߣºÐÐÕþÇøÃû³Æ£¨È磬£¬£¬XXÊÐXXÏØXXÏ磩+Éú̬ÐÞ¸´ÏîÄ¿ÀàÐÍ£©¡£¡£¡£¡£¡£ÀýÈç¡°·ÚºÓÉÏÓÎÍò»Ô¹µË®ÍÁÁ÷ʧ×ÛºÏÖÎÀíµ¥Î»+¾²ÀÖÏØ+Å©ÌïÕûÖÎÏîÄ¿£¨»òÕߣº¾²ÀÖÏØ+ÍÁµØ×ÛºÏÕûÖÎÏîÄ¿£©¡±¡£¡£¡£¡£¡£

¹ØÓÚÄϹ¬ÓéÀÖ
ÁªÏµÄϹ¬ÓéÀÖ

ÉÂÎ÷Ê¡Î÷°²ÊÐÑãËþÇøÌ«°×ÄÏ·139ºÅÈÙºÌÔÆÍ¼ÖÐÐÄ16²ã

3022459756  zhongce1999@163.com

029-88350041 13709190222

¶þάÂë
ÄϹ¬ÓéÀÖ 2010-2024 °æÈ¨ËùÓÐ Copyright ?2024 zcgis.com zcgis.com.cn, All Rights Reserved
ÉÂICP±¸13004573ºÅ ÊÖÒÕÖ§³Ö£º·½ÄϿƼ¼
¡¾ÍøÕ¾µØÍ¼¡¿¡¾sitemap¡¿