ÄϹ¬ÓéÀÖ

³ÏЊ׿Խ
Á¢Òì ÇóÕæ
ÎÒÃǽ«½ß³ÏΪÄúЧÀÍ
029-88350041
ÐÂÎÅÖÐÐÄ News Center
ÄúÏÖÔÚµÄλÖãºÊ×Ò³ > ÐÂÎÅÖÐÐÄ > ÆóÒµÐÂÎÅ

ÉÂÎ÷Ê¡ÊÊÓÃÐÔÐæÂäÍýÏëÖÊÁ¿ÆÀ¹Àʵ¼ù̽Ë÷¡ª¡ªÒÔAÏØÎªÀý

ä¯ÀÀ´ÎÊý£º Ðû²¼ÈÕÆÚ£º2024Äê12ÔÂ12ÈÕ
·ÖÏí£º

Ò»¡¢Ð¡Ðò

ÔÚÐæÂäÕñÐËÕ½ÂÔÖÜÈ«ÍÆ½ø¡¢³ÇÏç¹ØÏµÖÜÈ«ÖØ¹¹ÓëÁìÍÁ¿Õ¼äÍýÏëϵͳȫÐÂÀå¸ïµÄ´óÅä¾°Ï£¬ £¬£¬ÐæÂäµØÇøÍýÏ뽨Éè½øÈëн׶Ρ£¡£¡£¡£ ¡£¡£2019Äê3 Ô£¬ £¬£¬Ï°½üƽ×ÜÊé¼Ç¼ÓÈëÊ®Èý½ìÌìÏÂÈË´ó¶þ´Î¾Û»áʱÌá³ö¡°ÌåÀý¶à¹æºÏÒ»µÄÊÊÓÃÐÔÐæÂäÍýÏ롱£¬ £¬£¬¡¶Öй²ÖÐÑë¹úÎñÔº¹ØÓÚ½¨ÉèÁìÍÁ¿Õ¼äÍýÏëϵͳ²¢¼àÊÓʵÑéµÄÈô¸ÉÒâ¼û¡·¡¶×ÔÈ»×ÊÔ´²¿°ì¹«Ìü¹ØÓÚÔöÇ¿ÐæÂäÍýÏëÔö½øÐæÂäÕñÐ˵Ä֪ͨ¡·µÈÎļþ¶ÔÐæÂäÍýÏë·¨¶¨Ö°Î»¡¢ÍýÏëÉî¶È¡¢ÊÊÓùÜÓõȷ½ÃæÌá³öÁËÃ÷È·ÒªÇ󡣡£¡£¡£ ¡£¡£

ƾ֤ÒÔÍù¡°Ó¦±à¾¡±à¡±µÄÔ­Ôò£¬ £¬£¬½ü¼¸Äê´ó²¿·ÖµØÇøÐæÂäÍýÏëÒѾ­Æô¶¯ÌåÀý£¬ £¬£¬ÔÚʵ¼ùÀú³ÌÖз¢Ã÷£¬ £¬£¬²¿·Ö½¨ÉèÐèÇó²»Ç¿ÁÒµÄÐæÂ䣬 £¬£¬ÌåÀýÐæÂäÍýÏëµÄÒâÒå²¢²»´ó£¬ £¬£¬ÇÒÔÚ¹ú¼ÒÏà¹Ø²¿·Öµ÷ÑÐÖз¢Ã÷£¬ £¬£¬ÒÑÌåÀýµÄÐæÂäÍýÏ룬 £¬£¬ÆÕ±é±£´æÃ¤Ä¿×·Ç´ÔðÁýÕÖ¡¢ÓëÐæÂäÉú³¤ÏÖʵÁªÏµ²»Ï¸ÃÜ¡¢ÍýÏëÄÚÈÝÉî¶È²»·ó¡¢ÊÊÓÃÐÔ²»Ç¿µÈÎÊÌâ¡£¡£¡£¡£ ¡£¡£2024Äê¡¶Öй²ÖÐÑë ¹úÎñÔº¹ØÓÚѧϰÔËÓá°Ç§´åÊ÷Ä£¡¢Íò´åÕûÖΡ°¹¤³ÌÂÄÀúÓÐÁ¦ÓÐÓÃÍÆ½øÐæÂäÖÜÈ«ÕñÐ˵ÄÒâ¼û¡·¡¶×ÔÈ»×ÊÔ´²¿ ÖÐÑëÅ©´åÊÂÇéÏòµ¼Ð¡×é°ì¹«ÊÒ¹ØÓÚѧϰÔËÓá°ÍòÍò¹¤³Ì¡±ÂÄÀúÌá¸ßÐæÂäÍýÏëÌåÀýÖÊÁ¿ºÍʵЧµÄ֪ͨ¡·Ìá³ö£¬ £¬£¬ÐæÂäÍýÏëµÄÌåÀýÒªÁ¬ÏµµØ·½ÏÖʵºÍÐæÂäÉú³¤ÐèÒª£¬ £¬£¬Æ¾Ö¤¡°Ðè±àÔò±à¡¢ÊÊÓùÜÓá±µÄÔ­Ôò¾ÙÐУ¬ £¬£¬È·±£ÐæÂäÍýÏëÄܹ»ÕæÕýÖ¸µ¼ÐæÂäÉú³¤£¬ £¬£¬Ôö½øÐæÂäÕñÐË¡£¡£¡£¡£ ¡£¡£

2024Äê9Ô£¬ £¬£¬ÉÂÎ÷Ê¡×ÔÈ»×ÊÔ´Ìü¡¶¹ØÓÚ¿ªÕ¹ÐæÂäÍýÏëÌåÀýÖÊÁ¿ÆÀ¹ÀÊÂÇéµÄ֪ͨ¡·ÒªÇó£¬ £¬£¬¡°ÒÔÏØÎªµ¥Î»£¬ £¬£¬Æ¾Ö¤¡¶ÉÂÎ÷Ê¡ÐæÂäÍýÏëÖÊÁ¿ÆÀ¹ÀÊÖÒÕÖ¸ÄÏ£¨ÊÔÐУ©¡··ÖÀ࿪չÆÀ¹ÀÊÂÇé¡£¡£¡£¡£ ¡£¡£¡±

¶þ¡¢ÐæÂäÍýÏëÌåÀýÖÊÁ¿ÆÀ¹Àϵͳ¹¹½¨

£¨Ò»£©ÆÀ¹À¹¤¾ß

AÏØµÄËùÓÐÐÐÕþ´å£¬ £¬£¬°üÀ¨135¸öÐÐÕþ´å¡£¡£¡£¡£ ¡£¡£

£¨¶þ£©ÆÀ¹ÀÔ­Ôò

¼á³ÖÏØÓòͳ³ï¡£¡£¡£¡£ ¡£¡£¼á³ÖʵÊÂÇóÊÇ¡£¡£¡£¡£ ¡£¡£¼á³Ö·ÖÀàÆÀ¹À¡£¡£¡£¡£ ¡£¡£¼á³ÖÓÐÐòÍÆ½ø¡£¡£¡£¡£ ¡£¡£

 

£¨Èý£©Í³Ò»ÆÀ¹Àµ×ͼµ×Êý

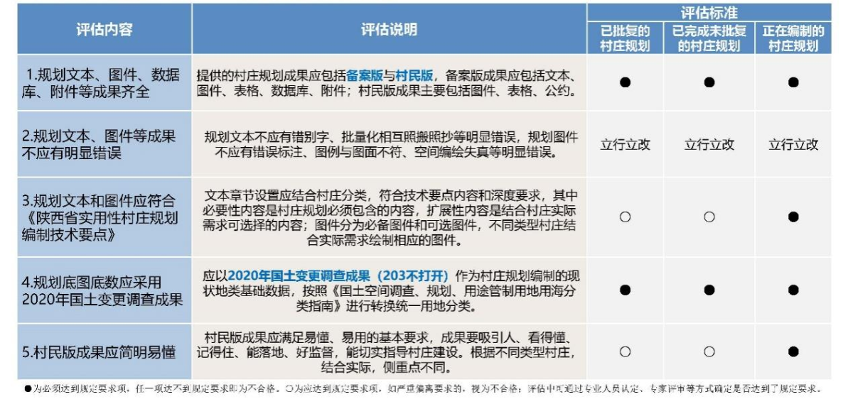
ͳһÆÀ¹À»ùÊý£ºÍ³Ò»½ÓÄÉ2000¹ú¼Ò´óµØ×ø±êϵºÍ1985¹ú¼Ò¸ß³Ì»ù×¼×÷Ϊ¿Õ¼ä¶¨Î»»ù´¡£¬ £¬£¬ÒÔ2020ÄêÁìÍÁ±ä»»ÊÓ²ìЧ¹û£¨203²»·­¿ª£©Îª»ù´¡£¬ £¬£¬Á¬Ïµ»ù´¡²â»æ¡¢µØÀí¹úÇéÆÕ²é¡¢µØ¼®ÊӲ졢ũ´å·¿µØÒ»ÌåȷȨЧ¹ûµÈÊÂÇéЧ¹û£¬ £¬£¬Æ¾Ö¤¡¶ÁìÍÁ¿Õ¼äÊӲ졢ÍýÏë¡¢ÓÃ;¹ÜÖÆÓõØÓú£·ÖÀàÖ¸ÄÏ¡·Í³Ò»ÓõطÖÀà±ê×¼¡£¡£¡£¡£ ¡£¡£

ÕûÀíÊý¾Ýµ×ͼ£º¿ªÕ¹ÏêϸÆÀ¹ÀÊÂÇéǰ£¬ £¬£¬Ó¦ÊáÀíÏØÏç¼¶ÁìÍÁ¿Õ¼äÍýÏë¼°Ïà¹Ø×¨ÏîÍýÏëµÈÉÏλÍýÏ룬 £¬£¬¶ÔÆÀ¹À¹¤¾ß´«µ¼µÄÔ¼ÊøÖ¸±ê¡¢¿Õ¼ä½á¹¹ºÍÓÃ;¹ÜÖÆµÈÄÚÈÝ£»£»£»Í¨¹ýÍøÂç×ÊÁÏ¡¢×ù̸½»Á÷µÈ·½·¨Ïàʶ¼ÓÈëÆÀ¹ÀÐæÂäµÄ»ù±¾ÇéÐΡ£¡£¡£¡£ ¡£¡£

ÊáÀíÍýÏëÌåÀýÇéÐΣºÒÔÆÀ¹ÀÊÂÇéÆô¶¯Ê±¼äΪ»ù×¼ÈÕ£¬ £¬£¬Æ¾Ö¤ÒÑÅú¸´¡¢ÒÑÌåÀýÍê³ÉδȡµÃÅú¸´¡¢ÕýÔÚÌåÀý¡¢ÒÑÁÐÈëÌåÀýÍýÏëºÍδÌåÀýµÈÀàÐÍ£¬ £¬£¬¶ÔÏØÓòÄÚÐæÂäÍýÏëÌåÀýÇéÐξÙÐзÖÀàͳ¼Æ¡£¡£¡£¡£ ¡£¡£

£¨ËÄ£©ÆÀ¹ÀÄÚÈÝ

ÊÊÓÃÐÔÆÀ¹À£ºÏØÓòÐÐÕþÇø¹æÄ£ÄÚÒÑÅú¸´¡¢ÒÑÌåÀýÍê³ÉδȡµÃÅú¸´µÄÐæÂäÍýÏë¡£¡£¡£¡£ ¡£¡£

ÆÀ¹ÀÖ÷ÒªÄÚÈÝ£º

1¡¢ÍýÏëÌåÀý³ÌÐòÓ¦¹æ·¶ÍêÕû£¬ £¬£¬°üÀ¨µ«²»ÏÞÓÚ£º

 

2¡¢ÍýÏëЧ¹ûÐÎʽÆÀ¹À

 

3¡¢ÍýÏëЧ¹ûÇкÏÐÔÆÀ¹À

 

 

ÐèÇóÐÔÆÀ¹À£ºÒÑÁÐÈëÌåÀýÍýÏëÇåµ¥ÉÐδÌåÀýÐæÂäÍýÏëºÍÒÑÄÉÈ롰ͨÔòʽ¡±ÍýÏëÖÎÀíÐèתΪµ¥¶ÀÌåÀýµÄÐæÂä¡£¡£¡£¡£ ¡£¡£

ÆÀ¹ÀÖ÷ÒªÄÚÈÝ£º

1¡¢ÌØÉ«±£»£»£»¤ÐÍ

 

2¡¢ÖصãÉú³¤ÐÍ

 

£¨Î壩ÆÀ¹ÀЧ¹ûÓ¦ÓÃ

 

Èý¡¢ÍýÏëÆÀ¹Àʵ¼ù

ͨ¹ý¶ÔAÏØ135¸öÐÐÕþ´å¿ªÕ¹ÆÀ¹À¡£¡£¡£¡£ ¡£¡£Öصã¶ÔÏØÓòÄÚÒÑÈ¡µÃÏØ¼¶ÈËÃñÕþ¸®Åú¸´ºÍÒÑÌåÀýÍê³ÉδȡµÃÅú¸´µÄ2ÀàÐæÂäÍýÏ뿪չÊÊÓÃÐÔÆÀ¹À£¬ £¬£¬¹ØÓÚÕýÔÚÌåÀýµÄÐæÂäÍýÏ룬 £¬£¬²ÎÕÕÊÊÓÃÐÔÆÀ¹ÀÒªÇó×öºÃÅŲéÕû¸ÄºÍÖÊÁ¿ÌáÉý£¬ £¬£¬¹²Éæ¼°85¸öÐÐÕþ´å¡£¡£¡£¡£ ¡£¡£Î´ÌåÀýµÄÐæÂäӦƾ֤¡¶¹ØÓÚ×öºÃ<¹ØÓÚѧϰÔËÓá°ÍòÍò¹¤³Ì¡±ÂÄÀúÌá¸ßÐæÂäÍýÏëÌåÀýÖÊÁ¿ºÍʵЧµÄ֪ͨ>¹á³¹ÂäʵÊÂÇéµÄ֪ͨ¡·£¨ÉÂ×ÔÈ»×ʹ淢¡²2024¡³90ºÅ£©»®¶¨£¬ £¬£¬²»ÔÙµ¥¶ÀÌåÀýÊÊÓÃÐÔÐæÂäÍýÏ룬 £¬£¬È·Ðèµ¥¶ÀÌåÀýµÄÓ¦¿ªÕ¹ÐèÇóÐÔÆÀ¹À¡£¡£¡£¡£ ¡£¡£ÏÖÔÚ¸ÃÇøÊ£Óà50¸ö´åδÌåÀýÊÊÓÃÐÔÐæÂäÍýÏ룬 £¬£¬¾ùδÁÐÈëÌåÀýÍýÏëÇåµ¥»òÄÉÈ롰ͨÔòʽ¡±ÍýÏëÖÎÀí£¬ £¬£¬²»×÷Ϊ±¾´ÎÐèÇóÐÔÆÀ¹À¹¤¾ß¡£¡£¡£¡£ ¡£¡£

ÐæÂäÍýÏëÖб£´æµÄÎÊÌ⣺

£¨Ò»£©²¿·ÖÍýÏëÌåÀý³ÌÐò²»¹æ·¶£¬ £¬£¬È±ÉÙÐëÒªµÄ³ÌÐòÒª¼þ

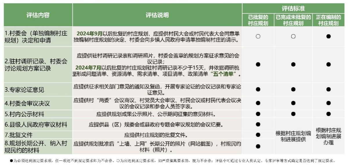
ÉÙ²¿·ÖÐæÂäÍýÏëÌåÀýЧ¹ûÖÐȱÉÙ´åί»á£¨µ¥¶ÀÌåÀýÐæÂäÍýÏ룩¾öæÅºÍÉêÇ롢פ´åµ÷Ñмͼ¡¢´åί»áÌÖÂۼƻ®¼Í¼£»£»£»

ÒòÉÏλÍýÏëδÅú¸´£¬ £¬£¬´Ë´ÎÆÀ¹ÀµÄËùÓÐÐæÂäÈ±Ê§ÏØ¼¶ÈËÃñÕþ¸®ÉóÒéÖÊÁÏ¡¢Åú¸´Îļþ¡¢ÍýÏëºã¾Ã¹ûÕæ¡¢ÄÉÈë´å¹æÃñÔ¼µÄÖÊÁÏ£»£»£»

£¨¶þ£©²¿·ÖÍýÏëЧ¹û¹æ·¶ÐԽϲ £¬£¬ÎÄ×ÖºÍͼ¼þ±£´æ³õ¼¶¹ýʧ

ÍýÏëЧ¹ûÍêÕûÐÔ·½Ã棺»ù±¾ÉÏËùÓÐÐæÂäÍýÏëȱÉÙÊý¾Ý¿âЧ¹û£»£»£»ÐæÂäÍýÏëЧ¹ûÖи½¼þȱʧ£¨°üÀ¨×¨¼ÒÂÛÖ¤Òâ¼û¡¢²¿·ÖÒâ¼ûµÈȱʧ£©µÈÄÚÈÝ¡£¡£¡£¡£ ¡£¡£

Îı¾Ð§¹ûÐÎʽ·½Ã棺²¿·ÖÐæÂäÍýÏëÎı¾¿ò¼Üδƾ֤ҪÇó¾ÙÐбàд¡¢Îı¾Î´¾ÙÐз¨Ìõ»¯¡¢ÍýÏëÒÀ¾Ýδ¸üÐÂÖÁ×îа汾£»£»£»¸½±íδƾ֤ÌåÀýÒªµã¾ÙÐУ»£»£»¼«¸öÌåÐæÂäÎı¾ÖзºÆðÆäËûµØÇøÃû³Æ¡¢´í±ð×ֵȳõ¼¶ÎÊÌ⣻£»£»

ͼֽЧ¹ûÐÎʽ·½Ã棺ÉÙÊýÐæÂäÍýÏëͼֽȱÉÙõè¾¶Ãû³ÆÓëËÄÖÁ±ê×¢¡¢È±Ê§ºÓÁ÷Ë®ÓòµÈÎÊÌ⣻£»£»»ù´¡ÉèÊ©ÍýÏëͼֽ±í´ï²»ÇкϹ淶ҪÇ󣻣»£»Í¼Ö½Î´Æ¾Ö¤¡¶ÉÂÎ÷Ê¡ÊÊÓÃÐÔÐæÂäÍýÏëÌåÀýÒªµã£¨2023Ä꣩¡·ÒªÇóÃüÃûµÈÎÊÌ⣻£»£»

ÍýÏëµ×ͼµ×Êý·½Ã棺½üÒ»°ëÐæÂäÍýÏëÌåÀýûÓÐÃ÷È·ÍýÏë»ù´¡Êý¾Ý£»£»£»

´åÃñ°æÐ§¹û·½Ã棺һ²¿·ÖÐæÂäÍýÏëÒÔ¹«Ê¾°æÐ§¹ûÌæ»»´åÃñ°æÐ§¹û»ò´åÃñ°æÐ§¹ûȱʧ¡£¡£¡£¡£ ¡£¡£

£¨Èý£©²¿·ÖÍýÏëЧ¹ûÓëÉÏλÍýÏëÏνӲ»Ï¸ÃÜ£¬ £¬£¬ÉÏλÍýÏëÔ¼ÊøÐÔÖ¸±êδÑÏ¿áÂäʵ

ÍýÏëЧ¹ûÇкÏÐÔ·½Ã棺ÉÙÊýÐæÂäÍýÏëÐèÒª½øÒ»²½ÂäʵÉÏλÍýÏ룬 £¬£¬È·¶¨ÐæÂäÉú³¤¶¨Î»ÓëÄ¿µÄ¡¢¸ûµØºÍÓÀÊÀ»ù±¾Å©Ìï±£»£»£»¤¡¢½üÆÚʵÑéÍýÏëµÈÄÚÈÝ¡£¡£¡£¡£ ¡£¡£ÐæÂäÍýÏëЧ¹ûÐè½øÒ»²½Ç¿»¯ÓëÉÏλÍýÏëºÍÏà¹ØÍýÏëÏνÓ£¬ £¬£¬Ï¸»¯ÐæÂ䶨λ¡¢ÂäʵÉú̬±£»£»£»¤ÐÞ¸´ºÍÁìÍÁ×ÛºÏÕûÖÎÏîÄ¿ÄÚÈÝ£»£»£»ÐæÂäÍýÏëЧ¹ûÖÐÓÀÊÀ»ù±¾Å©ÌïºÍ¸ûµØ±£ÓÐÁ¿ÓëÉÏλÍýÏë±£´æÎó²î¡£¡£¡£¡£ ¡£¡£

ÆäËû»®¶¨·½Ãæ:¸÷ÐæÂäÐè½øÒ»²½ÂäÊµÐæÂäÕñÐ˺ÏÀíÐèÇó£¬ £¬£¬ÔöÇ¿ÓëÏà¹Ø×¨ÏîÍýÏëµÄÏνӡ¢Á¬ÏµÐæÂäÉú³¤ÏÖʵ£¬ £¬£¬×öºÃÊÊÓÃÐÔÐæÂäÍýÏë¡£¡£¡£¡£ ¡£¡£

ËÄ¡¢½áÓï

ÐæÂäÍýÏë×÷ÎªÐæÂäµØÇø¿ªÕ¹ÁìÍÁ¿Õ¼ä¿ª·¢±£»£»£»¤»î¶¯¡¢ÊµÑéÁìÍÁ¿Õ¼äÓÃ;¹ÜÖÆ¡¢ºË·¢³ÇÏ罨ÉèÏîÄ¿ÍýÏëÔÊÐí¡¢¾ÙÐи÷ÏÉèµÈµÄ·¨¶¨ÒÀ¾Ý¡£¡£¡£¡£ ¡£¡£ÍýÏëЧ¹ûµÄÖÊÁ¿£¬ £¬£¬Ö±½Ó¹ØÏµµ½ÐæÂäδÀ´µÄÉú³¤£¬ £¬£¬´Ë´ÎÆÀ¹À»ùÓÚÍýÏëÌåÀýÇéÐΣ¬ £¬£¬¾ÀÕýÐæÂäÍýÏëÌåÀýÊÂÇéÖб£´æµÄäĿ׷ǴÔðÁýÕÖ¡¢ÌåÀý³ÌÐò²»ÍêÕû¡¢ÍÑÀëÏÖʵ¡¢´åÃñ¼ÓÈë¶È²»·ó¡¢ÊÊÓÃÐÔ²»Ç¿µÈÎÊÌ⣬ £¬£¬Õë¶Ôÿ¸öÐæÂäÌá³öÕû¸ÄºÍÍêÉÆ²½·¥£¬ £¬£¬Ê¹ÐæÂäÍýÏëÕæÕýÆðµ½ÒýÁìÐæÂäδÀ´Éú³¤µÄ×÷Óᣡ£¡£¡£ ¡£¡£Î´À´ÐæÂäÍýÏëÆÀ¹ÀÊÂÇ黹ÐèÖØµã¹Ø×¢ÐæÂäÍýÏëµÄʱЧÐÔÓëÊÊÓÃÐÔ£¬ £¬£¬ÒÔ°ü¹ÜºÍË³Ó¦ÐæÂäµØÇø½¨ÉèµÄϸÄ廯ÖÎÀíÐèÇ󡣡£¡£¡£ ¡£¡£

¹ØÓÚÄϹ¬ÓéÀÖ
ÁªÏµÄϹ¬ÓéÀÖ

ÉÂÎ÷Ê¡Î÷°²ÊÐÑãËþÇøÌ«°×ÄÏ·139ºÅÈÙºÌÔÆÍ¼ÖÐÐÄ16²ã

3022459756  zhongce1999@163.com

029-88350041 13709190222

¶þάÂë
ÄϹ¬ÓéÀÖ 2010-2024 °æÈ¨ËùÓÐ Copyright ?2024 zcgis.com zcgis.com.cn, All Rights Reserved
ÉÂICP±¸13004573ºÅ ÊÖÒÕÖ§³Ö£º·½ÄϿƼ¼
¡¾ÍøÕ¾µØÍ¼¡¿¡¾sitemap¡¿